| 일 | 월 | 화 | 수 | 목 | 금 | 토 |
|---|---|---|---|---|---|---|
| 1 | 2 | 3 | ||||
| 4 | 5 | 6 | 7 | 8 | 9 | 10 |
| 11 | 12 | 13 | 14 | 15 | 16 | 17 |
| 18 | 19 | 20 | 21 | 22 | 23 | 24 |
| 25 | 26 | 27 | 28 | 29 | 30 | 31 |
- Ethereum
- truffle
- ethers
- 제어의역전
- 네트워크
- Programming
- web3.js
- blockchain
- ERC20
- 블록체인
- MySQL
- server
- tcp
- 이더리움
- erc
- web3
- web
- ERC165
- Docker
- 솔리디티
- solidity
- JavaScript
- 스마트 컨트랙트
- geth
- Python
- github
- git
- erc721
- NFT
- 트랜잭션
- Today
- Total
멍개의 연구소
[디자인 패턴] ES6로 구현하는 디자인 패턴 본문
※ 디자인 패턴 종류

▶ 생성패턴
Constructor
Factory
Abstract Factory
Prototype
Singleton
Builder
▶ 구조 패턴
Adapter
Composite
Module
Decorator
Facade
Proxy
FlyWeight
Bridge
▶ 행동 패턴
Chain of Responsibility
Command
Observer
Iterator
Template
Strategy
visitor
state
memento
mediator
● 생성패턴
생성 패턴은 객체를 생성하는 다양한 방법을 제공합니다.
· 1. 생성자 패턴
생성자 패턴은 기존에 클래스를 제공하지 않았던 자바스크립트가 ES6에서 class 키워드 제공을 통해 향상된 패턴
// 옛날 스타일
function OldPerson(name, age) {
this.name = name;
this.age = age;
this.getDetails = function () {
console.log(`[OLD] ${this.name} is ${this.age} years old!`);
}
}
// 인스턴스 생성
const oldPerson = new OldPerson('John', 20);
oldPerson.say(); // [OLD] Output - “John is 20years old!”
class NewPerson {
constructor(name, age) {
this.name = name;
this.age = age;
this.say() = function () {
console.log(`[NEW] ${this.name} is ${this.age} years old!`);
};
}
}
// 인스턴스 생성
const newPerson = new NewPerson('John', 20);
newPerson.say(); // [NEW] Output - “John is 20years old!”
· 2. Factory Pattern(팩토리 패턴)
팩토리 패턴은 클래스가 객체를 생성하는 패턴

Factory 클래스에 의해 생성하는 객체는 동일한 인터페이스를 가져야 함
class Person {
constructor() {}
make (type) {
switch (type) {
case 'house':
return new House();
case 'car':
return new Car();
default:
return false;
}
}
}
class House {
constructor() {}
say () {
console.log(`I'm House`);
}
}
class Car {
constructor() {}
say () {
console.log(`I'm Car`);
}
}
const person = new Person()
const house = person.make('house')
const car = person.make('car')
house.say() // I'm House
car.say() // I'm Car
· 3. Prototype Pattern (프로토타입 패턴)
프로토타입 패턴은 객체의 템플릿을 기반으로 새로운 객체를 만들 수 있다. 프로토타입 패턴은 상속을 기반으로 하지만 JavaScript는 Object의 create() 메소드를 활용하여 손쉽게 구현 가능.

여기서는 json, class로 템플릿을 제공하는 방법을 다뤄봅니다.
const car = {
noOfWheels: 4,
start() {
return `start ${this.noOfWheels}`;
},
stop() {
return `stop ${this.noOfWheels}`;
},
};
const myCar1 = Object.create(car, { owner: { value: 'Mung1' } });
const myCar2 = Object.create(car, { owner: { value: 'Mung2' } });
console.log(myCar1.__proto__ === car); // true
console.log(myCar2.__proto__ === car); // true
myCar2.noOfWheels += 10
console.log(myCar1.start()) // start 4
console.log(myCar1.stop()) // stop 4
console.log(myCar1.noOfWheels) // 4
console.log(myCar1.owner) // Mung1
console.log(myCar2.noOfWheels) // 14
class Car {
constructor (_wheels) {
this.noOfWheels = _wheels;
}
start() {
return `start ${this.noOfWheels}`;
}
stop() {
return `stop ${this.noOfWheels}`;
}
}
const car = new Car(4);
const cloneCar1 = Object.create(car, { owner: { value: 'Mung1' } });
const cloneCar2 = Object.create(car, { owner: { value: 'Mung2' } });
console.log(cloneCar1.__proto__ === car); // true
console.log(cloneCar2.__proto__ === car); // true
cloneCar2.noOfWheels += 10
console.log(cloneCar1.start()) // start 4
console.log(cloneCar1.stop()) // stop 4
console.log(cloneCar1.noOfWheels) // 4
console.log(cloneCar1.owner) // Mung1
console.log(cloneCar2.noOfWheels) // 14
· 4. Singleton Pattern (싱글톤 패턴)
싱글톤은 하나의 객체만 생성하는 목적으로 사용
디비 커넥션 처럼 한 시스템에서 매번 커넥션을 연결할 필요 없을 때 싱글톤을 이용하여 하나의 커넥션만 유지

class Car {
constructor (_wheels) {
this.wheels = _wheels;
}
setWheels(_n) {
this.wheels = _n;
}
}
const Singleton = {
instance: null,
getInstance(_param1) {
if(!this.instance) this.instance = new Car(_param1);
return this.instance
},
};
let car1 = Singleton.getInstance(4);
let car2 = Singleton.getInstance(3);
let car3 = Singleton.getInstance(2);
console.log(car1.wheels, car2.wheels, car3.wheels); // 4 4 4
car2.setWheels(10)
console.log(car1.wheels, car2.wheels, car3.wheels); // 10 10 10
· 5. Builder Pattern (빌더 패턴)
빌더 패턴은 체이닝 형태를 유지하여 확장성 있는 객체를 만들 수
※ Before
class Request {
constructor(url, data, method) {
this.url = url;
this.method = method;
this.data = data;
}
}
url과 method만 설정하고 싶다면 다음과 같이 객체를 생성할 수 있음
const request = new Request('http://localhost', {}, method)
하지만 data를 반드시 전달해줘야 함
빌더 패턴을 사용하면 전달하지 않아도 될 인자는 전달할 필요 없음
class Request {
constructor() {
this.url = '';
this.method = '';
this.data = null;
}
}
class RequestBuilder {
constructor() {
this.request = new Request();
}
forUrl(url) {
this.request.url = url;
return this;
}
useMethod(method) {
this.request.method = method;
return this;
}
setData(data) {
this.request.data = data;
return this;
}
build() {
return this.request;
}
}
let getRequest = new RequestBuilder()
.forUrl('https://blog.naver.com/pjt3591oo')
.useMethod('GET')
.build();
let postRequest = new RequestBuilder()
.forUrl('https://blog.naver.com/pjt3591oo')
.useMethod('POST')
.setData({ id: 'hg', password: 1234 })
.build();
한 가지 중요한 점은 속성을 설정하는 메소드는 반드시 this를 반환하여 체이닝이 가능하도록 해야함
● Structural Design Pattern
· 1. Adapter Pattern (어댑터 패턴)
어댑터 패턴은 서로다른 인터페이스 시스템을 맞추기 위해 어댑터를 추가하여 마치 하나의 시스템인 것 처럼 동작하는 패턴

Client는 과거에 만들어진 인터페이스
Adaptee는 발전된 형태의 인터페이스
기존의 코드는 Client 인터페이스에 맞춰서 개발이 되었기 때문에 새로 개발된 Adaptee를 사용하기 위해선 인터페이스를 수정해야 하지만 Adapter를 이용하여 기존 코드의 인터페이스 수정없이 Adaptee를 사용 할 수 있음
코드가 복잡해 보일 수 있지만 자세히 보면 이전 클래스 인터페이스를 최신 인터페이스와 호환하기 위해 어댑터 클래스를 추가한 모습입니다.
기존의 TicketPrice를 TickerAdapter로 사용자 변경없이 사용가능
어댑터 패턴의 핵심은 기존의 사용중인 인터페이스를 사용자의 큰 변화없이 사용하는 것이 목표
· 2. Composite Pattern (컴포지트 패턴)
컴포지트 패턴은 파티셔닝 JS 디자인 패턴이라고도 불리며 디렉터리(폴더) 구조를 관리하는 모습을 보임
이 모습은 마치 React나 Vue와 같이 컴포넌트를 관리하는 모습을 가짐

class File {
constructor(_name) {
this.name = _name;
}
display () {
console.log(this.name);
}
}
class Directory {
constructor (_name) {
this.name = _name;
this.files = [];
}
add (file) {
this.files.push(file);
}
remove (_file) {
let beforeCnt = this.files.length;
this.files = this.files.filter(file => file.name !== _file.name);
let afterCnt = this.files.length;
return beforeCnt === afterCnt;
}
getFileName (_idx) {
return this.files[_idx].name
}
display () {
console.log(this.name);
this.files.forEach((file, idx) => {
console.log(` ${this.getFileName(idx)}`) // file.name
})
}
}
const directoryOne = new Directory('Directory One');
const directoryTwo = new Directory('Directory Two');
const directoryThree = new Directory('Directory Three');
const fileOne = new File('File One');
const fileTwo = new File('File Two');
const fileThree = new File('File Three');
directoryOne.add(fileOne);
directoryOne.add(fileTwo);
directoryTwo.add(fileOne);
directoryThree.add(fileOne);
directoryThree.add(fileTwo);
directoryThree.add(fileThree);
directoryOne.display();
directoryTwo.display();
directoryThree.display();
· 3. Module Pattern (모듈 패턴)
자바스크립트의 모듈 패턴은 클로저를 이용하여 함수를 마치 클래스처럼 사용하는 기법
function AnimalContainter () {
const container = [];
function addAnimal (name) {
container.push(name);
}
function getAllAnimals() {
return container;
}
function removeAnimal(name) {
const index = container.indexOf(name);
if(index < 1) {
throw new Error('Animal not found in container');
}
container.splice(index, 1)
}
return {
add: addAnimal,
get: getAllAnimals,
remove: removeAnimal
}
}
const container = AnimalContainter()
container.add('Hen')
container.add('Goat')
container.add('Sheep')
console.log(container.get()) // ["Hen", "Goat", "Sheep"]
container.remove('Sheep')
console.log(container.get()) // ["Hen", "Goat"]
AnimalContainter에서 반환(리턴)된 변수 / 함수만 외부에서 접근하여 사용가능
· 4. Decorator Pattern (데코레이터, 장식자 패턴)
데코레이터는 코드 재사용을 목적으로 함. 자바스크립트에선 이를 쉽게 구현할 수 있다. 이를 이용하여 동일한 클래스로 만들어진 객체에 다른 동작을 부여할 수 있다
class Vehicle {
constructor (vehicleType = "car") {
this.vehicleType = vehicleType;
this.model = 'default';
this.license = '12345-123';
}
}
const truck = new Vehicle( "truck" );
// 여기서 화살표 함수를 사용하면 this 바인딩이 안되기 떄문에 function 이용
truck.setModel = function( _model ){
this.model = _model;
};
truck.setColor = function( _color ){
this.color = _color;
};
truck.setModel( "CAT" );
truck.setColor( "blue" );
console.log( truck );
/*
Vehicle {
vehicleType: 'truck',
model: 'CAT',
license: '12345-123',
setModel: [Function],
setColor: [Function],
color: 'blue'
}
*/
const dump = new Vehicle( "dump" );
console.log(dump) // Vehicle { vehicleType: 'dump', model: 'default', license: '12345-123' }
truck으로 전달된 변수 truck만 setModel()과 setColor() 메소드 수행
· 5. Facade Pattern (퍼사드 패턴)
퍼사드 패턴은 내부적으로 복잡한 구조(Subsystem)를 단순화(Facade)하여 외부에 공개하는 패턴
class Bank {
verify (_name, _amount) {
return true;
}
}
class Credit {
get (_name) {
return true;
}
}
class Background {
check (_name) {
return true;
}
}
class Mortgage {
constructor (_name) {
this.name = _name;
}
applyFor (amount) {
let result = "approved";
if (!new Bank().verify(this.name, amount)) {
result = "denied";
} else if (!new Credit().get(this.name)) {
result = "denied";
} else if (!new Background().check(this.name)) {
result = "denied";
}
return `${this.name} has been ${result} for a ${amount} mortgage`
}
}
const mortgage = new Mortgage("Joan Templeton");
const result = mortgage.applyFor("$100,000");
console.log(result);
클래스 1, 2, 3에 해당하는 Bank, Credit, Background 클래스로 구현된 기능을 Mortgage의 applyFor 메소드를 통해 제공
· 6. Proxy Pattern (프록시 패턴)
프록시 패턴은 접근을 제어하고 비용 절감하며 복잡성을 줄이기 위해 사용
프록시는 네트워크 연결, 큰 메모리 객체와 같은 비용이 많이 들거나 복제가 불가능한 리소스 같은 형태에서 사용

만약 파일을 읽어야 한다면 파일을 직접 읽지 않고 프록시 객체를 통해 접근. 프록시는 반복된 파일 접근에 대해 캐싱 처리 등을 수행할 수 있다. 프록시 패턴을 적용하는 상황은 다음과 같다.
가상 프록시: 생성 비용이 높거나 리소스를 많이 사용하는 객체를 위한 프록시
원격 프록시: 원격 객체에 대한 접근 제어
보호 프록시: 민감한 마스터 객체에 대한 접근 권한 제어
class FlightListAPI {
getFlight() {
// get master list of flights
console.log('Generating flight List');
}
searchFlight (flightDetails) {
// search through the flight list based on criteria
console.log('Searching for flight');
}
addFlight(flightData) {
// add a new flight to the database
console.log('Adding new flight to DB');
}
};
class FlightListProxy {
constructor () {
this.flightList = new FlightListAPI();
}
getFlight() {
return this.flightList.getFlight();
}
searchFlight(flightDetails) {
return this.flightList.searchFlight(flightDetails);
}
addFlight(flightData) {
return this.flightList.addFlight(flightData);
}
}
console.log("----------With Proxy----------")
const proxy = new FlightListProxy()
proxy.getFlight() // Generating flight List
FlightListApi를 직접 제어하지 않고 Proxy를 통해 제어
· 7. Flyweight Pattern (경량화 패턴)
경량화 패턴은 Cost(비용)이 높은 자원을 공통으로 사용하는 패턴
캐시를 목적으로 하는 패턴
자원에 대한 비용이란?
1. Duplicate Create (반복되는 패턴)
2. Low Frequncy AND Hight Cost About Create (생성 비용이 높지만 자주 사용되지 않는경우)

class Flyweight{
map: {[key: string]: Subject} = {};
getSubject( name: string ): Subject {
let subject: Subject = this.map[name];
if(!subject){
subject = new Subject(name);
this.map[name] = subject;
}
return subject;
}
}
class Subject{
name: string;
constructor( name: string){
this.name = name;
console.log("create : " + name);
}
}
const flyweight: Flyweight = new Flyweight();
flyweight.getSubject("a");
flyweight.getSubject("a"); // 다시 생성하지 않음
flyweight.getSubject("b");
flyweight.getSubject("b"); // 다시 생성하지 않음
/*
실행결과
create : a
create : b
*/
· 8. Bridge Pattern (브릿지 패턴)
브릿지 패턴은 기능과 구현을 별도의 클래스로 관리

Abstraction: 최상위 기능계층, 해당 인스턴스를 통해 구현 메소드 호출
RefindAbstraction: Abstraction을 이용하여 새로운 계층 생성(상속받아 기능확장)
Implementor: Abstraction 기능 구현을 위해 인터페이스
ConcreteImplementor: Implementor를 상속받아 실제기능 구현
// Implementor: 기능 구현을 위한 인터페이스
interface HuntingHandler {
find(): void;
detected(): void;
attack(): void;
}
// ConcreteImplementor: Implementor를 상속받아 기능 구현
class HuntingMethod1 implements HuntingHandler {
find(): void {
console.log('find by HuntingMethod1')
}
detected(): void {
console.log('detected by HuntingMethod1')
}
attack(): void {
console.log('attack by HuntingMethod1')
}
}
class HuntingMethod2 implements HuntingHandler {
find(): void {
console.log('find by HuntingMethod2')
}
detected(): void {
console.log('detected by HuntingMethod2')
}
attack(): void {
console.log('attack by HuntingMethod2')
}
}
// Abstractor: 기능의 최상위 객체
class Animal {
hunting: HuntingHandler;
constructor(hunting: HuntingHandler) {
this.hunting = hunting
}
find() {
this.hunting.find();
}
detected() {
this.hunting.detected();
}
attack() {
this.hunting.attack();
}
hunt() {
this.find();
this.detected();
this.attack();
}
}
// RefineAbstraction: 최상위 Abstractor 상속받아 실제 클래스 구현
class Tiger extends Animal {
constructor(hunting: HuntingHandler) {
super(hunting);
}
hunt() {
super.hunt()
console.log("사냥끝~~");
}
}
class Bird extends Animal {
constructor(hunting: HuntingHandler) {
super(hunting);
}
hunt() {
super.hunt()
console.log("사냥끝~~");
}
}
const tiger: Animal = new Tiger(new HuntingMethod2());
const bird: Animal = new Bird(new HuntingMethod1());
tiger.hunt();
console.log("--------------");
bird.hunt();
/*
실행결과
find by HuntingMethod2
detected by HuntingMethod2
attack by HuntingMethod2
사냥끝~~
--------------
find by HuntingMethod1
detected by HuntingMethod1
attack by HuntingMethod1
사냥끝~~
*/
Abstract에 맞는 Implement를 주입하여 의존도를 낮추고 다양한 조합을 만들 수 있다

// old system
class TicketPrice {
request(start, end, overweightLuggage) {
// 가격 계산 로직
return "$150.34";
}
}
// new interface
class NewTicketPrice {
login (credentials) { };
setStart (start) { };
setDestination (destination) { };
calculate (overweightLuggage) {
return "$120.20";
};
}
// 어댑터
class TicketAdapter {
constructor (credentials) {
this.pricing = new NewTicketPrice();
this.pricing.login(credentials);
}
request(start, end, overweightLuggage) {
this.pricing.setStart(start);
this.pricing.setDestination(end);
return this.pricing.calculate(overweightLuggage);
}
}
var pricing = new TicketPrice();
var credentials = { token: "30a8-6ee1" };
var adapter = new TicketAdapter(credentials);
// original ticket pricing and interface
var price = pricing.request("Bern", "London", 20);
console.log("Old price: " + price);
// new ticket pricing with adapted interface
price = adapter.request("Bern", "London", 20);
console.log("New price: " + price);
● Behavioral Design Pattern
· 1. Chain of Responsibility Pattern
빌더 패턴을 구현하는 핵심 패턴
class Request {
constructor (_amount) {
this.amount = _amount;
}
get (bill) {
const count = Math.floor(this.amount / bill);
this.amount -= count * bill;
console.log(`Dispense ${count} $${bill} bills`);
return this;
}
}
const request = new Request(378); //Requesting amount
request.get(100).get(50).get(20).get(10).get(5).get(1);
this를 반환하여 체이닝을 할 수 있도록 함
· 2. Command Pattern
Command 패턴은 동작이나 작업을 캡술화하는 패턴
A라는 클래스를 작업을 하기 위해 A객체를 직접 접근하지 않고 중간 객체를 통해 작업수행
const calculator = {
add: function(x, y) {
return x + y;
},
sub: function(x, y) {
return x - y;
},
divide: function(x,y){
return x/y;
},
multiply: function (x,y){
return x*y;
}
}
const manager = {
execute: function(name) {
if (name in calculator) {
return calculator[name].apply(calculator, [].slice.call(arguments, 1));
}
return false;
}
}
console.log(manager.execute("add", 5, 2)); // 7
console.log(manager.execute("multiply", 2, 4)); // 8
Command 패턴은 좀 더 견고한 코드를 위해 execute로 수행할 객체를 전달할 수 있다.
· 3. Observer Pattern
Observer 패턴은 관찰중인 객체(Subject)에 발생하는 이벤트에 대해 여러 객체(Observer)에게 알리는 구독 메커니즘 제공

class Click {
constructor () {
this.observers = [];
}
subscribe (fn) {
this.observers.push(fn);
}
unsubscribe(fn) {
this.observers = this.observers.filter( (item) => item !== fn );
}
fire(o, thisObj) {
let scope = thisObj;
this.observers.forEach(function(item) {
item.call(scope, o);
});
}
}
const clickHandler = item => {
console.log("Fired:" +item);
};
const click = new Click();
click.subscribe(clickHandler);
click.fire('event #1');
click.unsubscribe(clickHandler);
click.fire('event #2');
click.subscribe(clickHandler);
click.fire('event #3');
/*
실행결과
Fired:event #1
Fired:event #3
*/
· 4. Iterator Pattern
반복자 패턴을 통해 순차적으로 접근 가능, 하지만 ES6의 제너레이터를 이용하면 좀 더 편하게 구현 가능
const items = [1, "hello", false, 99.8];
class Iterator {
constructor(items) {
this.items = items;
this.index = 0;
}
hasNext(){
return this.index < this.items.length;
}
next(){
return this.items[this.index++]
}
}
const iterator = new Iterator(items);
while(iterator.hasNext()){
console.log(iterator.next());
}
// 제너레이터 이용
const items = [1, "hello", false, 99.8];
function* Iterator (target) {
for(item in target) {
yield item;
}
}
const iterator = Iterator(items);
for (item of iterator) {
console.log(item)
}
· 5. Template Pattern
템플릿 패턴은 객체의 뼈대만 정의. 객체가 만들어지면 세부적인 내용 정의

// 인터페이스 클래스
// 사용자가 구현할 항목 명시
class DataStore {
connect() {}
select() {}
disconnect() {}
}
class Mysql extends DataStore {
constructor () {
super()
}
process() {
this.connect();
this.select();
this.disconnect();
}
}
const mySql = new Mysql();
// 상속받은 인터페이스 정의
mySql.connect = function() {
console.log("MySQL: connect step");
};
mySql.select = function() {
console.log("MySQL: select step");
};
mySql.disconnect = function() {
console.log("MySQL: disconnect step");
};
mySql.process();
템플릿 패턴은 특정 기능을 제공하기 위해 구현할 기능 인터페이스를 제공함으로써 사용자가 원하는 기능을 구현할 수 있도록 도와줌
process() 메서드 호출시 수행하는 메소드들을 객체 생성 후 정의한대로 동작
· 6. Strategy Pattern
Strategy 패턴은 A, B에 대한 알고리즘 정의후 각 알고리즘을 캡슐화하여 런타임 환경에서 각 알고리즘 상호교환

// 전략1
class FedEx {
constructor () {}
calculate(p) {
return 'FedEx'
}
}
// 전략2
class UPS {
constructor () {}
calculate (p) {
return 'UPS'
}
}
// 전략3
class USPS {
constructor () {}
calculate (p) {
return 'USPS'
}
}
// 전략관리 클래스
class Strategy {
constructor () {
this.company = null
}
setStrategy (company) {
this.company = company;
}
calculate (p) {
console.log('this.company')
if (!this.company) {return}
return this.company.calculate(p);
}
}
// 사용
const fedex = new FedEx();
const ups = new UPS();
const usps = new USPS();
const p = { from: 'Alabama',to:'Georgia',weight:1.5};
const strategy = new Strategy();
strategy.setStrategy(fedex); // 런타임 환경에서 ups, usps를 전달할 수 있음
console.log(`Fedex: ${strategy.calculate(p)}`); // Fedex: FedEx
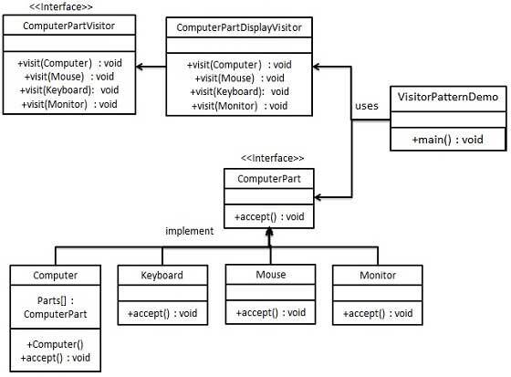
· Visitor Pattern (방문자 패턴)
방문자 패턴은 방문자(데이터 구조)와 방문 공간(데이터 연산)을 분리. 방문자는 방문 공간으로부터 행동을 위임받아 수행
새로운 연산을 추가할 땐 위해 새로운 방문자 추가

먼저, 방문공간을 정의합니다.
interface ComputerPart {
accept(computerPartVisitor: ComputerPartVisitor): void;
}
class Keyboard implements ComputerPart {
accept( computerPartVisitor: ComputerPartVisitor) {
computerPartVisitor.visit(this);
}
}
class Monitor implements ComputerPart {
accept( computerPartVisitor: ComputerPartVisitor) {
computerPartVisitor.visit(this);
}
}
class Mouse implements ComputerPart {
accept( computerPartVisitor: ComputerPartVisitor) {
computerPartVisitor.visit(this);
}
}
class Computer implements ComputerPart {
parts: ComputerPart[];
constructor() {
this.parts = [new Mouse(), new Monitor(), new Keyboard()]
}
accept(computerPartVisitor: ComputerPartVisitor) {
for (let i = 0; i < this.parts.length; i++) {
this.parts[i].accept(computerPartVisitor);
}
computerPartVisitor.visit(this);
}
}
방문자 패턴을 위한 방문 공간(ComputerPart)정의를 완료했습니다. 해당 공간을 방문할 방문 (ComputerPartVisitor)를 정의하겠습니다.
방문공간은 accept(방문자) 메소드를 통해 방문자를 받는다
다음으로 방문공간에 방문할 방문자를 정의합니다.
interface ComputerPartVisitor {
visit(computer: Computer);
visit(mouse: Mouse);
visit(keyboard: Keyboard);
visit(monitor: Monitor);
}
class ComputerPartDisplayVisitor implements ComputerPartVisitor {
visit(computer: Computer): void {
console.log("Displaying Computer.");
}
visit(mouse: Mouse): void {
console.log("Displaying Mouse.");
}
visit(keyboard: Keyboard): void {
console.log("Displaying Keyboard.");
}
visit(monitor: Monitor): void {
console.log("Displaying Monitor.");
}
}
이와같이 동일한 메소드 이름과 다른 파라미터를 통해 메소드를 구성하는 방법을 오버로딩이라고 부릅니다.
JavaScript, TypeScript는 오버로딩 지원하지 않습니다
다음과 같이 대체하여 구현합니다.
class ComputerPartDisplayVisitor implements ComputerPartVisitor {
visit(monitor: Computer | Mouse | Keyboard | Monitor): void {
if (monitor instanceof Computer) {
console.log("Displaying Computer.");
} else if (monitor instanceof Mouse) {
console.log("Displaying Mouse.");
} else if (monitor instanceof Keyboard) {
console.log("Displaying Keyboard.");
} else if (monitor instanceof Monitor) {
console.log("Displaying Monitor.");
}
}
}
let computer: ComputerPart = new Computer();
computer.accept(new ComputerPartDisplayVisitor());
/*
실행결과
Displaying Mouse.
Displaying Monitor.
Displaying Keyboard.
Displaying Computer.
*/
· State Pattern (상태패턴)
상태패턴은 상태에 따라 다른 동작을 해야하는 경우 상태 객체를 통해 행동함
상태에 따른 액션을 추가할 때 상태 객체를 추가하여 메인 객체가 해당 상태 객체를 가지고 있는다.

interface StateInterface {
on(light: Light): void;
off(light: Light): void;
}
class OnState implements StateInterface {
stateName: string;
constructor() {
this.stateName = 'ON'
}
getInstance () {
return factory.ON
}
on (light) {
light.setState(factory.ON.getInstance())
console.log('... 동작하지 않음')
}
off (light) {
light.setState(factory.OFF.getInstance())
console.log('전원 off')
}
}
class OffState implements StateInterface{
stateName: string;
constructor() {
this.stateName = 'OFF'
}
getInstance () {
return factory.OFF
}
on (light) {
light.setState(factory.ON.getInstance())
console.log('전원 on')
}
off (light) {
light.setState(factory.OFF.getInstance())
console.log('... 동작하지 않음')
}
}
type State = OnState | OffState;
let factory = {
ON: new OnState(),
OFF: new OffState()
}
class Light {
state: State;
constructor () {
this.state = factory.ON.getInstance()
}
showState() {
console.log(`current state: ${this.state.stateName} \n`)
}
setState (state: State) {
this.state = state
}
onButtonPress () {
this.state.on(this)
}
offButtonPress () {
this.state.off(this)
}
}
let l = new Light()
l.showState()
l.onButtonPress()
l.showState()
l.offButtonPress()
l.showState()
l.offButtonPress()
l.showState()
l.onButtonPress()
l.showState()
l.onButtonPress()
l.showState()
l.onButtonPress()
l.showState()
current state: ON
... 동작하지 않음
current state: ON
전원 off
current state: OFF
... 동작하지 않음
current state: OFF
전원 on
current state: ON
... 동작하지 않음
current state: ON
... 동작하지 않음
current state: ON
· 9. Memento Pattern (메멘토 패턴)
메멘토 패턴은 객체의 상태를 이전으로 돌리기 위해 사용

class Memento {
state: string = '';
constructor(state: string){
this.state = state;
}
getState(): string{
return this.state;
}
}
class Originator {
state: string;
setState(state: string): void {
this.state = state;
}
getState(): string {
return this.state;
}
saveStateToMemento(): Memento {
return new Memento(this.state);
}
getStateFromMemento(memento: Memento): void {
this.state = memento.getState();
}
}
// 상태 복원 객체
class CareTaker {
mementos: Memento[] = [];
constructor() { }
add(state: Memento): void {
this.mementos.push(state);
}
get(idx: number): Memento {
return this.mementos[idx];
}
}
const originator: Originator = new Originator();
const careTaker: CareTaker = new CareTaker();
originator.setState("상태 #1");
originator.setState("상태 #2");
careTaker.add(originator.saveStateToMemento());
originator.setState("상태 #3");
careTaker.add(originator.saveStateToMemento());
originator.setState("상태 #4");
console.log("현재상태: " + originator.getState());
originator.getStateFromMemento(careTaker.get(0));
console.log("저장한 0번째 상태: " + originator.getState());
originator.getStateFromMemento(careTaker.get(1));
console.log("저장한 1번째 상태: " + originator.getState());
/*
실행결과
현재상태: State #4
0번째 상태: State #2
1번째 상태: State #3
*/
· 10. Mediator Pattern (중재자 패턴)
중재자 패턴은 이벤트를 처리하는 시스템에서 복잡한 송, 수신자들의 관계를 중재자 객체를 통해 정리하는 패턴
복잡한 관계를 단순하게 정리하는 역할

interface ISource {
setMediator(mediator: Mediator): void;
eventOccured(event: String): void;
}
class TcpComm implements ISource {
mediator: Mediator;
setMediator(mediator: Mediator) { // 중재자 설정
this.mediator = mediator;
}
eventOccured(event: String) { // 이벤트의 전달
this.mediator.onEvent("TCP comm", event);
}
}
class SystemSignal implements ISource {
mediator: Mediator;
setMediator(mediator: Mediator) { // 중재자 설정
this.mediator = mediator;
}
eventOccured(event: String) { // 이벤트의 전달
this.mediator.onEvent("System", event);
}
}
interface IDestination {
receiveEvent(from: String, event: String): void;
}
class Display implements IDestination {
receiveEvent(from: String, event: String) {
console.log("Display : from " + from + " event : " + event);
}
}
class Log implements IDestination {
receiveEvent(from: String, event: String) {
console.log("Log : from " + from + " event : " + event);
}
}
// 등록된 목적지에게 이벤트를 전달하는 역할수행
class Mediator {
list: IDestination[] = [];
addDestination(destination: IDestination) {
this.list.push(destination);
}
onEvent(from: String, event: String) {
this.list.forEach((item: IDestination) => {
item.receiveEvent(from, event);
})
}
}
const mediator: Mediator = new Mediator();
const tcp: ISource = new TcpComm();
tcp.setMediator(mediator);
const system: ISource = new SystemSignal();
system.setMediator(mediator);
mediator.addDestination(new Display());
mediator.addDestination(new Log());
tcp.eventOccured("connected");
tcp.eventOccured("disconnected");
system.eventOccured("Process Killed PID: 1932")
/*
실행결과
Display : from TCP comm event : connected
Log : from TCP comm event : connected
Display : from TCP comm event : disconnected
Log : from TCP comm event : disconnected
Display : from System event : Process Killed PID: 1932
Log : from System event : Process Killed PID: 1932
*/
일부 내용은 해당 자료를 참고했으며, 여기서 제공한 코드를 es6로 변환했습니다.
A Comprehensive Guide To JavaScript Design Patterns
Design Pattern is a widely acknowledged concept in the software engineering industry in terms of the...
dev.to
샘플코드는 따로 깃허브로 제공하지 않습니다.
'컴퓨터 공학(Computer Science & Engineering)) > 디자인 패턴' 카테고리의 다른 글
| [객체지향원칙] DIP 의존성 역전 - nestjs를 이용하여 todo 구현 (0) | 2022.08.28 |
|---|